无挑战,不青春!5月25日下午,第十九届“挑战杯”上海市大学生课外学术科技作品竞赛闭幕式暨2025年度中国青年五四奖章、新时代青年先锋奖主题宣讲会在上海工程技术大学松江校区举行。我校党委副书记、副校长朱克勇应邀出席,我校团委书记兼学工部副部长马国祥,项目指导教师代表、电子与信息工程学院高级工程师江超,“挑战杯”特等奖获奖团队代表等参会。


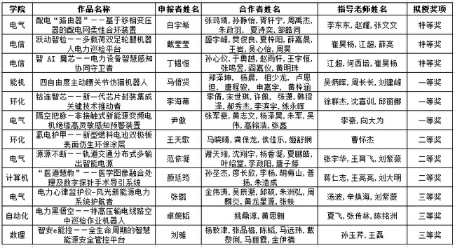
此次“挑战杯”由团市委、市教委、市科委、市科协、市社科院、市学联等联合主办,共吸引沪上58所高校、9865件作品、81546名学生报名参与。在校党委的坚强领导下,在所有参赛团队师生的共同努力下,我校参赛项目从激烈的竞争中脱颖而出,斩获特等奖3项、一等奖3项、二等奖3项、三等奖3项,连续第三次捧得大赛“优胜杯”。获奖项目相关信息如下:

一直以来,学校党委高度重视以“挑战杯”等高水平竞赛为载体的创新创业育人工作,在顶层设计上给予大力引导,在激励体系上给予重点支持。在校党委的关心指导下,校团委、各职能部门、各学院密切协作,于2024年9月启动第二届“明理杯”188bet官网大学生课外学术科技作品竞赛,随后在项目选拔、项目培育、项目打磨、项目展示、问辩技巧等各环节进行了百余次指导和演练,切实提升了项目参赛实力和竞争能级,为竞赛最终成绩的取得奠定了坚实基础。

挑战不止,征途无终!接下来,校团委将与相关学院积极落实学校“六新”发展理念和“六个再”战略部署,携手扎实推进“挑战杯”国赛备赛各项工作,深入推进“以练代赛、以赛促创”,既力争“挑战杯”国赛获得好成绩,又切实以实际行动培养我校广大青年学生的科技创新能力,为我校建成能源电力特色高水平大学贡献更大的青春力量!
校团委 周长长 供稿